知事 

李文星之死:从寒门到鬼门,差得不仅仅是传销

文|我就是不服

原创 | 缓缓君

在后台收到一条信息:

缓缓,能不能写一篇关于李文星的文章呢?

李文星是我同一届的校友,对他的遭遇实在是很惋惜,也想借此提醒很多找工作的人多注意些。大三大四的时候其实我身边同校的小伙伴也有进了一个类似传销的实习公司,幸运的是被同寝室的小伙伴拉了出来,没出什么事,但她其实心里并不愿意我们拉她出来。

很多同龄的大学生不管是对实习还是找工作总是很着急很渴望的,但是又涉世未深(我曾经也是这样),容易出事。李文星的事没有被很多正式的媒体报道出来,希望借此让同是找实习或工作的小伙伴多长个心眼儿。

一直以来,我都以为传销和我们的生活离得很远,直到李文星之死浮出水面。

01

7月14日,李文星的尸体在天津静海区G104国道旁的一个水沟里被发现。

尸体头朝西,背朝上,漂浮在水沟内。

和他尸体一同发现的,还有他的身份证,以及一本传销笔记,笔记中记有“蝶贝蕾”的产品推荐稿。

据天津警方通报,李文星系溺亡,且极有可能误入传销组织。

早在2006年,山东省聊城市公安局就破获了“蝶贝蕾”传销案。

根据《法制日报》报道,该案涉案者竟多达50余万人,涉案金额20亿元之巨,犯罪嫌疑人遍布全国30多个城市,是到当时为止,我国破获的最大传销案。

十一年后,这个传销组织依然活着,可李文星却死了。

李文星出生于山东德州的一个农村家庭,2012年考上了东北大学资源勘查工程专业。

据他妹妹李文月介绍,因为资源勘查总要出远门,考虑到爸妈年纪大了需要照顾,李文星想找一份离家近的工作照顾父母。

与家人商量后,他在北京报了某个IT培训班学习Java,培训结束后就一直在找IT行业的工作。

5月15日,李文星在“BOSS直聘”(第三方招聘平台)上,向20家公司发送了简历,只有“北京科蓝”人事部的薛婷婷回复了他。

5月18日,他接到了电话面试,并于第二天收到了聘用通知函。

然而奇怪的是,邮件的发件人并不是“北京科蓝”的企业邮箱,而是一个昵称为“五杀乐队”的私人邮箱。

李文星和他的高中同学丁页城聊起时,还表达了自己的顾虑:

就只有电话面试了一下,我都不知道靠不靠谱。

他们说在天津一个月,我怕的是传销。

或许是因为长时间找不到工作急了,5月20日,李文星还是去了天津。

02

“李文星当天晚上就被传销组织控制。”这是李文星的妹妹和室友达成的共识。

5月20日中午,李文星到了滨海新区,下午2点41分定位显示在静海区,晚上和妹妹打电话时,他又说自己在滨海新区,而他的室友当天晚上给他发了6条信息,他都没有回复。

天津的滨海是新区,静海则是传销组织的聚集地,两地相距80公里,坐公交车的话,大概2个多小时。

第二天一早,妹妹说要去看他时,李文星又说自己已经在石家庄了。

他究竟人在哪里,亲友无从知晓。

再往后,从不借钱的李文星3次向朋友借钱,语气十分反常,甚至还编造了从没发生过的事向室友要钱。

6月28日,母亲在微信上收到了来自李文星的消息,可他却说忘了爸妈的号码,要他们发手机号。

7月8日,李文星给母亲打了最后一个电话说:“谁打电话要钱你们都别给。”

7月14日,他的尸体在天津静海区被发现,打捞上来的时候,“已经泡的看不出样子了”

这一切,都发生在两个月的时间里。

其实早在5月8日的时候,他听说工作地在天津就委婉地拒绝了一份offer ;在入职前,他也有过会不会是传销的顾虑,可以说,他已经表现得很谨慎了。

可李文星还是丢掉了自己的性命。

03

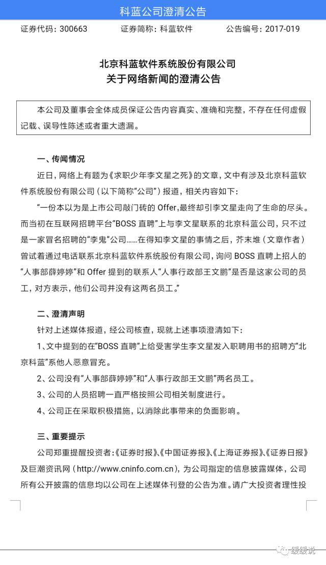
事发后,“北京科蓝”发布公告,称“BOSS直聘”上给受害学生李文星发入职聘用书的招聘方 “北京科蓝”系他人恶意冒充,公司没有“人事部薛婷婷”和“人事行政部王文鹏”两名员工。

与此同时,BOSS直聘的CEO赵鹏承认平台审核机制存在漏洞:

回顾本次李文星事件,我们意识到自2015年初以来,平台执行的“只发一个职位,资料合规,可以先发;不触发举报,可以招聘”这一机制,存在很大的问题。不能及时更新这个策略,是我们的问题。教训很惨痛。

这个漏洞有多大呢?

知乎答主@景辰 做了一个测试。

先是下载APP,输入手机号,接收验证码,进去之后是填写信息。

由于是自导自演的测试,@景辰 在公司一栏填的是阿里巴巴(中国)有限公司,职位是总裁,头像用了他特制的“传销头目”的图片,用户姓名也直接填的是“传销头目”,神奇的是这就注册成功了。

没有任何邮箱验证或者审核的环节。

再然后就是发布招聘的职位,按部就班点了各项选项,然后在职位详情处还特别恶搞了一把,写了“人傻钱多的速来”,然后重点来了,这个招聘信息居然就这么成功发布了……

可以说,从信息注册到职位发布,这一整个流程里,完全没有任何验证和审核的环节。

而传销组织则是利用了这个漏洞,假冒北京蓝科公司发布招聘信息,把李文星引诱到了自己的窝点。

李文星之死,BOSS直聘难辞其咎。

这也让我想到了魏则西,那个被百度竞价排名误导的少年,因为去了莆田系的医院,最后耽误治疗而死。

李文星之死,同样和竞价排名脱不了干洗。

Boss直聘的前华东市场公关经理发表了《给李文星母亲的一封信》,信中直言:

Boss直聘虽然不直接卖简历,但仍然可以通过炸弹等一系列付费工具完成排名加权、高亮等广告形式。

又是竞价排名。

提及离职的原因,这位前公关经理是这样说的:

“原本我带着借助移动互联网打掉中间环节完成HR行业的一次革命的理想,却没想误入了销售们靠卖人简历而从中获利的皮肉生意。”

这些皮肉生意,让李文星丢掉了性命。

更让人细思极恐的是,做皮肉生意的不止是Boss直聘一家。

04

知乎上曾经过一个话题:如何看待“求职少年李文星之死”事件?

答主@道长小叔 留言说:

看到这个新闻,后脊发凉。我也有几乎一模一样的经历,只有两点不同,第一是我用的是智联招聘,第二是我没进那个门。

答主于去年7月,在智联招聘上投了新媒体文案的简历,然后就收到了一家知名制药公司的面试邀请,上班地点是该公司驻南京的总办事处。

由于面试的地址很难找,他的女朋友还建议他给招聘方打个电话。

“然后我做了一个可以说改变我一生的决定——我没打电话。我觉得这样散散步也挺好,于是跟着百度地图继续走,到了这个招聘信息里说的地方时,我愣了。这尼玛不是小区吗?!”

“我当时心里犯嘀咕,怀疑是传销组织,但是胆子大,加上猎奇心理,照着地址找到了那栋楼,进了电梯。”

然后答主拍了一张照片。

回来的路上,答主百度了这个小区的名字,果然是传销组织的聚集地。

如果当时我打了电话,他们派人来接我,那我肯定就跟他们进去了。

如果我到那层楼碰巧里面的人也出来看到了我,就算我不想进去,估计他们也会把我拉进去的。就那种安静程度而言,我喊破喉咙也不会有人来救我的。

差一点,我就不能在知乎上这么悠闲地吹牛逼了。

大大小小的面试也经历过二三十次了,唯有这次,差点把自己搭进去了。

互联网让信息的传递变得更方便,却也让作恶变得更方便。

有人说,技术是无罪的。

这句话没错。

但是,使用技术的人,通过技术建立和运营平台的人,你们依靠平台盈利,就有责任和义务打击虚假信息。

而这一切,不能仅仅指望平台自律。

今年3月14日,德国联邦司法部公布一份法律草案,要求社交媒体网站及时删除平台上的虚假新闻和非法内容,否则将被处以最高可达5000万欧元的罚款。

唯有让作恶付出足够的代价,才能遏制恶行。

但这篇文章到这里还没完,因为还有一个问题:

传销组织为什么屡禁不止?

05

豆瓣上有一个帖子《天津静海传销(亲身经历)》,作者是一位年轻姑娘。

传销组织以招聘的名义,骗姑娘坐公交来到了静海区,然后就被带上了黑车。

到了传销窝点,手机被抢,并限制人身自由。他们还威胁姑娘说,如果不听话就要把她弄床上去,甚至是弄死她。

姑娘被逼就范,遵守那里的规矩。

传销组织很明确的等级制度,最大的叫“大导”,小头目叫“X导”(X是姓),再下来叫“扛家”,普通成员叫“老板”,新人一律叫帅哥美女。

普通成员和新人见到X导必须说“导,辛苦了”,姑娘就曾因为没叫被罚做50个原地蹲起。

除此之外,吃饭、睡觉、大小便都有严格的规矩,打电话也必须按照他们的说辞去说,甚至上厕所也要被监督。

每天的活动内容也让你意想不到,除了时不时的言语打击和恐吓,还要参与打牌,拓展游戏和学习,学习内容包括心理学,口才学,交际学,经营学,管理学,成功学等等,甚至还有考试。

期间姑娘有好多次都觉得完蛋了,自己出不去了。

但传销组织承诺,如果考试通过了就可以自由离开,或许这是姑娘能一直挺下去的动力。

意外的是,第六天的一早,传销组织主动把身份证和银行卡还给了她,并把她送到了警察局门口。

原来是家人找到玉田庄公安局,并且给了钱。

后来才知道,他们(警察)连我的样子都没问,就出警了,然后,我被那个导和头儿带到了警察局门口!

警察,传销窝里的人,黑出租车司机,周围邻居,馒头房,周边超市,都是互相联系着的!

(从传销窝点)出来后也知道了,中国传销看天津,天津传销看静海!里面的人还和我说,天津干行业的有七万多人,存在即合理,都是有理由的。

后来也知道了,每天是有人在监视我,每天谁和我谈话都是安排好的,怎么和我说,都是安排好的,谁坐我旁边,干什么,都是有目的地的。

他们到里面,各种问我,就是在了解我,然后根据了解到的,开始一步一步攻破我的心理防线,给我洗脑。

看到这里,你应该明白了。

中国传销看天津,天津传销看静海!

静海打击传销十几年,为什么传销组织依旧屡禁不止?

传销组织、警察、黑司机、当地居民……这些不同的角色在不为人知的黑暗世界形成了有组织的分工协作。

这是一个生态性的问题。

而在这个生态环境中,甚至还催生了一种边缘职业。

以下是来自虎嗅网的报道;

部分自称是“反传销组织”的机构,专门去静海区传销组织里“捞人”,找到人再结算,找不到人一分钱不要。这些人和传销组织的关系又是怎样的呢?甚至……看官们自品了。

再想想豆瓣上的那位姑娘说的,家人找到玉田庄公安局,并且给了钱……

06

在《天津静海传销(亲身经历)》帖子下面,我注意到了一些留言:

  • 我看了你的文章真是看到了我一摸一样的经历,我元旦进去的,第五天我家人来找关系救了我,真不敢想你一个女生内心多崩溃

  • 楼主你很幸运,要是家人察觉不出问题,那么你就只能一直带在里面,后面会让你交钱(他们声称是一个人帮人的行业,如果你交了钱,那么恭喜你,你就别指望出去了)我是从里面逃出来的,之后联系警察过去救人,里面人都转移了。

  • 我也出来没多久,我待了一个月!我发现我和你进的是同一个网络,因为我知道那个97年的,还有那个从老板升领导的……只是人生多了一个经历,逃出来了,很幸运了。想想还有那么多大学生在里面,毁了青春,心里挺难受的。

  • 已经开始让我交钱了,比较幸运钱不够,然后第二天就出去了,真的是,如果没人找,再加上自己意志力不坚定,信了他们,就出不去了。在里面见过的大多数都已经说不想回家了,那边警察和传销是勾着的,带着警察去,没准警察提前通知了。然后跑出去躲了,很想帮他们,但是只知道名字,很无力,帮不了。

  • 最关键的一点:不忘初心,方得始终。我当时当了老板,和所有新来的成员说,想不想出去?想出去就要拼命,不然你就永远呆在这里。后来找了个时机和大家一起冲,才冲出去。

能够发帖留言的,都是有幸逃出去的,但更多的人,依然不知去向。

有一个豆瓣的ID叫“找儿子的父母”,在帖子的下面问:

我的儿子也被静海的传销弄走了 我想知道怎么能救出他,请你帮帮我,我的qq是1962966840 。

我一直以为传销离我们的生活很遥远,没想到却是那么近。

李文星之死,只是这个地下世界的冰山一角。

这背后还有太多看不见的事,犹如现实魔幻主义。

我不知道还有多少大学生被控制,我不知道还有多少苦苦寻找孩子的父母,一想到这里,我就觉得特别难过。

最后给大家提个醒。

当你收到招聘信息的时候,记得先去“国家企业信用信息公示系统”(网址我已经帮你查好了,点击阅读原文可以跳过去)确认一下公司的基本信息,如果面试地点为小区或者郊区的非公司地址,千万别去。一旦去了,可能会毁掉你的一生。

发件人为个人手机号或者个人邮箱的,一定要和公司确认。通知在xx路或者××站下车而不给具体地址的,慎重考虑。

李文星同学的家庭破碎了,我相信他不会是最后一个,但我希望那个人不会是你。

来源:我就是不服

作者:缓缓君

本文由知事 转码显示查看原文

加载中...